Shashank’s Substack
Subscribe
Sign in
Home
Notes
Archive
About
Latest
Top
Discussions
Design a system to notify users when a certain stock price changes by a given delta.
Functional Requirements (FRs) for a system that notifies users when a certain stock price changes by a given delta
Nov 1
•
Shashank Mishra
October 2025
Design a Cache-as-a-Service (CaaS) for a multi-tenant environment.
Let's look into FR
Oct 21
•
Shashank Mishra
1
Develop a Photo Sharing Platform like Flickr or Google Photos
Let's look into fr
Oct 15
•
Shashank Mishra
Design a feature that accepts reviews from customers.
Let's discuss
Oct 13
•
Shashank Mishra
1
Design a Trending Topics System with focus on: count-min sketch, sliding window, ranking
Breakdown of the functional requirements for a Trending Topics System with focus on count-min sketch, sliding window, and ranking:
Oct 4
•
Shashank Mishra
1
September 2025
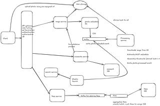
Design Remote File Sync Service
Remote File Sync Service with focus on delta sync, conflict detection, and versioning:
Sep 28
•
Shashank Mishra
2
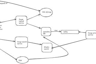
Design Image Hosting Service
Let's look into FR
Sep 21
•
Shashank Mishra
Server to Server Callback and it's uses
A server-to-server callback (often called S2S callback or postback) is when one server communicates directly with another server in the background…
Sep 14
•
Shashank Mishra
Design a system to build marketplace Feature for Facebook
Let's look into FR
Sep 2
•
Shashank Mishra
August 2025
Design Pattern to be used in Google Calendar(LLD)
Designing Google Calendar involves many complex components and features. Given its wide range of functionality, various design patterns can be applied…
Aug 26
•
Shashank Mishra
How does Dynamo DB uses Multi-paxos for replication
Let's dissect
Aug 17
•
Shashank Mishra
July 2025
Designing an Event Forwarding Framework in Java involves building a system that acts as an intermediary between event producers (source…
This design promotes decoupling between components and enables scalability, reliability, and flexibility in integrating diverse systems.
Jul 27
•
Shashank Mishra
1
1
This site requires JavaScript to run correctly. Please
turn on JavaScript
or unblock scripts